首页  >  AG8亚洲国际游戏集团熟悉 >> AG8亚洲国际游戏集团熟悉 >> 专精特新申报这7概略点变换得注重!

专精特新申报这7概略点变换得注重!

文章泉源:AG8亚洲国际游戏集团咨询整理 作者:AG8亚洲国际游戏集团咨询整理 阅读量:755 宣布时间:2023-03-08

AG8亚洲国际游戏集团_首页官网2023年2月20日,,,工信部通知:将开展第五批专精特新“小巨人”企业培育和第二批专精特新“小巨人”企业复核事情,,,明确了本批次申报时间,,,企业2023年3月15日至4月10日时代通过优质中小企业梯度培育平台上传申报质料,,,而省级中小企业主管部分于2023年5月10日条件交纸质质料。。。。。。

7概略点变换  |  第五批专精特新“小巨人”申报转变剖析

随着国家专精特新企业培育系统越来越完善,,,对专精特新企业的支持力度也逐渐增强,,,国家级专精特新“小巨人”项目申报事情牵动着宽大专精特新企业家的心。。。。。。

第五批和第四批相比申报条件有哪些转变 ?????

与第四批申报要求相比,,,第五批基本延续了第四批的申报要求,,,应该说没有大的转变,,,基本延续了2022年6月1日出台的《优质中小企业梯度培育治理暂行步伐》。。。。。。下面我们将凭证分类的顺序依次解读第五批次“小巨人”申请书与第四批次“小巨人”申请书的差别之处。。。。。。

六、立异能力

AG8亚洲国际游戏集团_首页官网

AG8亚洲国际游戏集团_首页官网

1.【研发机构建设情形】第五批专精特新“小巨人”企业申请书首次泛起了“自建”的选项,,,说明企业自建研发机构正式被认可,,,切合该条件的企业需准备好佐证质料。。。。。。

2.【研究领域已获得效果及应用情形】30字增添至300字。。。。。。

七、工业链配套

AG8亚洲国际游戏集团_首页官网AG8亚洲国际游戏集团_首页官网

1.【所属工业链】第五批专精特新“小巨人”企业申请书删除了原本的高端新质料、集成电路等14个特定工业链的选择,,,变为由企业凭证自身主营营业产品所属工业链举行填报。。。。。。

2.【是否在工业链要害领域实现“补短板”“填空缺”】30字增添至300字。。。。。。

八、主导产品所属领域

AG8亚洲国际游戏集团_首页官网

【主导产品名称】删除了“从事该产品领域的时间”。。。。。。

九、其他

AG8亚洲国际游戏集团_首页官网

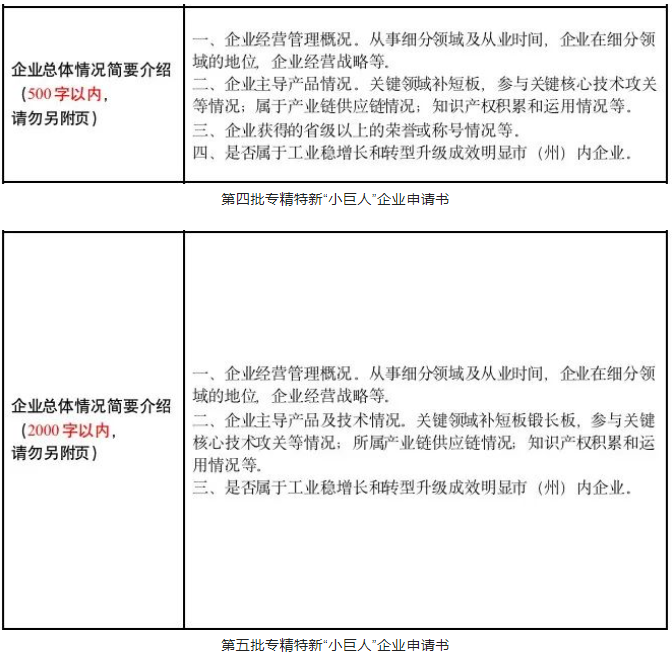
【企业总体情形简要先容】500字增添至2000字

十、初核推荐

AG8亚洲国际游戏集团_首页官网

【其他指标】增添了“已获得省级专精特新中小企业认定(有用期内)”的评价标准。。。。。。

第五批国家级小巨人推荐指标概览及申报要点

(一)推荐指标概览  

第五批国家级小巨人推荐指标包括:专3、精3、特2、新3+2、链1、品1、其他2等七个方面共17项。。。。。。

(二)申报要点说明 

1.专业化指标申报要点说明

重点关注“近2年主营营业收入平均增添率不低于5%”这项指标,,,第五批申报时指的是【(2021年相关于2020年的主营营业收入增添率+2022年相关于2021年的主营营业收入增添率)/2≥5%】,,,各人在准备申报时要仔细盘算一下,,,确保本项指标是切合要求的。。。。。。

2.细腻化指标申报要点说明

重点关注“阻止上年尾,,,资产欠债率不高于70%”这项指标,,,第五批申报时指的是【阻止2022年年尾,,,企业的资产欠债率应≤70%】,,,其佐证质料是经由审计的资产欠债表,,,盘算方法是:资产欠债率=欠债总额/资产总额×100%

3.特色化指标申报要点说明

重点关注“主导产品在天下细分市场占有率达10%以上,,,且享有较高着名度和影响力”这项指标,,,市场占有率可以第三方证实也允许企业自证,,,但自证怎样获得评审专家认可则需要企业下功夫深入研究。。。。。。

4.立异能力指标申报要点说明

重点关注“拥有2项以上与主导产品有关的Ⅰ类知识产权,,,且现实应用并已爆发经济效益”这项指标,,,I类知识产权包括“发明专利、植物新品种、国家级农作物品种、国家新药、集成电路布图设计专有权”等5项内容,,,关于一样平常企业而言就是“发明专利”,,,关于部分集成电路企业尚有“集成电路结构图”,,,关于医药企业尚有“国家新药”。。。。。。这里各人还要特殊注重,,,对I类知识产权“与主导产品有关”的要求。。。。。。

5.工业链配套指标

这里只有一项指标——位于工业链要害环节,,,施展“补短板”“锻长板”“填空缺”等主要作用。。。。。。本项指标十分要害,,,首先各人要区分三者的看法寄义,,,其次要连系企业主导产品举行提炼深入说明。。。。。。

6.主导产品所属领域指标

这里只有一项指标——主导产品属于重点领域。。。。。。企业主导产品应属于工业“六基”产品,,,且应为工业链龙头企业提供配套,,,这些都是加分项。。。。。。问题就在于企业怎样确定自己的主导产品是否属于重点领域,,,企业可以参看《工业基础立异生长目录(2021年版)》比照确定,,,虽然也有一些其他判断标准可选。。。。。。

7.其他指标

重点关注“近三年未爆发重大清静(含网络清静、数据清静)、质量、情形污染等事故以及偷漏税等违法违规行为”这项指标,,,本项指标企业可以使用“信用中国”的“信用信息报告”作为佐证。。。。。。

Online consultation

在线咨询

咨询热线

010-67280121
【网站地图】【sitemap】