首页  >  AG8亚洲国际游戏集团熟悉 >> AG8亚洲国际游戏集团熟悉 >> 专精特新“小巨人”系列——江西篇

专精特新“小巨人”系列——江西篇

文章泉源:AG8亚洲国际游戏集团咨询整理 作者:AG8亚洲国际游戏集团咨询整理 阅读量:710 宣布时间:2023-03-07

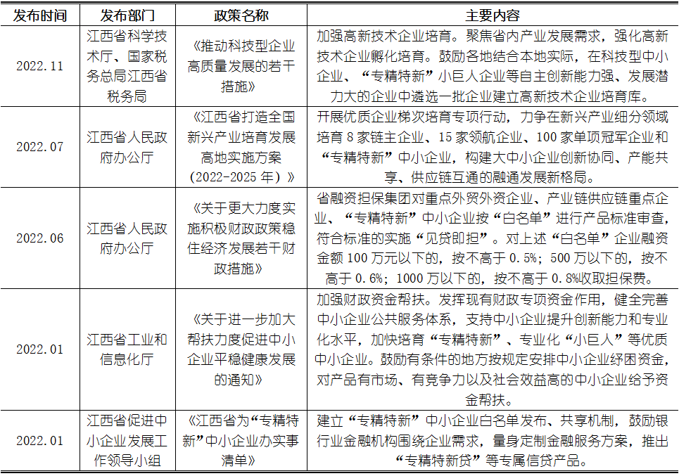
01、江西:支持“专精特新”中小企业高质量生长

近年,,,江西印发了相关支持政策。。。。其中,,,《江西省为“专精特新”中小企业办实事清单》提到,,,江西将从加大财税支持、优化信贷政策、流通融资渠道等方面,,,重点支持“专精特新”中小企业高质量生长,,,为企业提供“点对点”效劳的中小企业公共效劳平台建设。。。。

图表 1:近年江西专精特新政策汇总

AG8亚洲国际游戏集团_首页官网

02、区域最新国家级“小巨人”客群透视

1、国家级专精特新“小巨人”企业区域漫衍

阻止2023年3月,,,江西省有用期内国家级专精特新“小巨人”企业有220家,,,主要集中在宜春、南昌、赣州等区域。。。。其中,,,宜春市国家级专精特新“小巨人”企业数目最多,,,共有34家,,,占比达15.45%。。。。

图表 2:江西专精特新“小巨人”企业区域漫衍

AG8亚洲国际游戏集团_首页官网

2、国家级专精特新“小巨人”企业行业漫衍

从行业漫衍来看,,,江西省国家级专精特新“小巨人”企业主要漫衍在电气机械和器材制造、其他制造、盘算机、通讯和其他电子装备制造等制造业领域。。。。其中,,,电气机械和器材制造业的专精特新“小巨人”企业数目最多,,,共有26家,,,占比为11.82%。。。。

图表 3:江西专精特新“小巨人”企业行业漫衍

AG8亚洲国际游戏集团_首页官网

AG8亚洲国际游戏集团_首页官网

3、国家级专精特新“小巨人”企业专利情形

从有用专利情形来看,,,江西省国家级专精特新“小巨人”企业在发明专利这一类型拥有的专利数目最多,,,共有10669件,,,其中有用授权专利数目为4354件,,,是现在企业中有用专利数目最多的类型。。。。

从有用授权率来看,,,“小巨人”企业四大类型专利的有用授权率保存一定的差别,,,且差别显着。。。。其中,,,发明专利的有用率最高,,,抵达40.81%;;;;发明授权有用率最低,,,为20.34%。。。。

图表 4:江西专精特新“小巨人”企业四大类型专利情形

AG8亚洲国际游戏集团_首页官网

从软件著作权情形来看,,,江西省共有67家国家级专精特新“小巨人”企业拥有软件著作权。。。。其中,,,拥有软件著作权数目在10件以下的“小巨人”企业最多,,,共有46家,,,占比靠近七成。。。。

图表 5:江西专精特新“小巨人”企业软件著作权漫衍情形

AG8亚洲国际游戏集团_首页官网

4、国家级专精特新“小巨人”企业融资情形

从最近两年(2021年1月1日-2023年3月2日)的时间周期来看,,,江西省国家级专精特新“小巨人”企业共爆发融资事务16起,,,涉及专精特新“小巨人”企业15家。。。。

1)企业获得融资涉及的细分行业

江西省获得融资的国家级专精特新“小巨人”企业漫衍在化工质料、化学工程、机械制造、新质料、智能装备等领域,,,银行可重点关注上述细分领域“小巨人”企业融资需求。。。。

图表 6:江西获得融资的专精特新“小巨人”企业行业漫衍

AG8亚洲国际游戏集团_首页官网

2)融资种类剖析

从融资轮次来看,,,江西省国家级专精特新“小巨人”企业近两年的融资轮次为新三板定增、IPO融资。。。。从数据可以看到,,,近两年,,,新三板定增爆发的融资案例数目为9起,,,数目最多;;;;IPO融资和战略融资划分爆发3起、2起,,,其他融资轮次的融资案例数相对较少。。。。

图表7:江西专精特新“小巨人”企业融资轮次结构

AG8亚洲国际游戏集团_首页官网

03、重点关注建议

在目的客户选择方面,,,连系江西省专精特新企业生长现状和特点,,,以盘算机、通讯和其他电子装备制造、电气机械和器材制造等制造领域为重点客群,,,起劲切入切合江西省经济生长妄想支持勉励的、适合企业生涯生长的行业或工业链条上的专精特新企业。。。。

2022年,,,江西省工信厅安排中小企业生长专项,,,对获得省级和国家级专精特新“小巨人”、制造业单项冠军企业给予重金奖励,,,并在智能制造、研发立异、手艺刷新、绿色制造、工业倍增等方面予以鼎力大举支持;;;;同时还立异推出了“专精特新贷”。。。。建议商业银行紧跟江西省政策妄想,,,加大对省级和国家级专精特新“小巨人”、制造业单项冠军企业的营销力度,,,凭证企业在研发立异、手艺升级等方面需求,,,推出“专精特新贷”、“小巨人—知识产权贷”等特色金融产品。。。。

以上内容来自AG8亚洲国际游戏集团专精特新政策库,,,如想相识更多详细内容或定制专属研究报告,,,请随时联系咨询。。。。

Online consultation

在线咨询

咨询热线

010-67280121
【网站地图】【sitemap】