首页  >  AG8亚洲国际游戏集团熟悉 >> AG8亚洲国际游戏集团熟悉 >> 专精特新“小巨人”系列——上海篇

专精特新“小巨人”系列——上海篇

文章泉源:AG8亚洲国际游戏集团咨询整理 作者:AG8亚洲国际游戏集团咨询整理 阅读量:556 宣布时间:2023-03-06

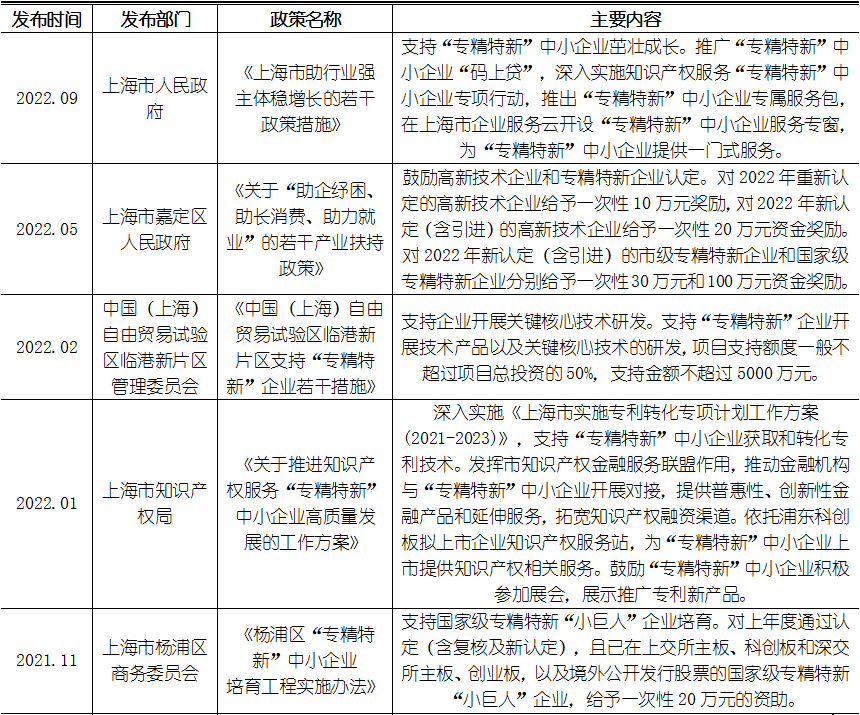
01、上海:从市到区出台各级“专精特新”企业培育政策

近两年 ,,上海市从市级、区域等多层级宣布了种种“专精特新”企业的生长支持步伐 ,,从市到区建设“专精特新”企业的培育系统。。。。。。凭证妄想 ,,上海市将加大对专精特新企业的资金支持 ,,同时实验知识产权效劳“专精特新”中小企业专项行动 ,,在上海市企业效劳云开设“专精特新”中小企业效劳专窗。。。。。。

图表 1:上海市专精特新政策汇总

AG8亚洲国际游戏集团_首页官网AG8亚洲国际游戏集团_首页官网

02、区域最新“小巨人”客群透视

阻止2022年10月 ,,上海市共有有用期内专精特新“小巨人”企业502家。。。。。。

1、上海市专精特新“小巨人”企业区域漫衍

详细来看 ,,上海市专精特新“小巨人”主要集中在浦东新区、嘉定区、松江区等经济生长相对较好的区域。。。。。。其中 ,,浦东新区专精特新“小巨人”企业数目遥遥领先 ,,共有115家 ,,占比高达22.91%。。。。。。

上海浦东新区是我国设立最早的国家级新区 ,,承载着上海国际经济、金融、商业和航运中心、科创中心的功效。。。。。。2021年 ,,浦东新区GDP总量抵达15353亿元 ,,第一、二、三工业增添值划分为17.9亿元、3860.5亿元、11474.6亿元 ,,占上海GDP总量的35.5%。。。。。。从支持政策看 ,,浦东新区妄想对年度首次认定、新引进的国家“专精特新”小巨人、上海市“专精特新”企业给予一次性资助 ,,凭证上一年度研发用度加计扣除额的10%给予资助 ,,国家级、上海市级“专精特新”企业最高资助金额划分不凌驾100万元、25万元。。。。。。经济的昌盛和支持政策的出台为浦东新区专精特新“小巨人”企业提供了优异的生长情形。。。。。。

图表 2:上海市专精特新“小巨人”企业区域漫衍

AG8亚洲国际游戏集团_首页官网

2、上海市专精特新“小巨人”企业行业漫衍

从行业漫衍来看 ,,上海市专精特新“小巨人”主要集中在科技推广和应用效劳业、专业手艺效劳业、批发业三个行业。。。。。。其中 ,,科技推广和应用效劳业的专精特新“小巨人”企业数目最多 ,,共有135家 ,,占比为26.89%;;;其次为专业手艺效劳业、批发业、通用装备制造业等行业。。。。。。

图表 3:上海市专精特新“小巨人”企业行业漫衍

AG8亚洲国际游戏集团_首页官网AG8亚洲国际游戏集团_首页官网

3、上海市专精特新“小巨人”企业专利情形

从有用专利情形来看 ,,上海市专精特新“小巨人”企业在发明专利这一类型拥有的专利数目最多 ,,共有23082件 ,,其中有用授权专利数目为8867件 ,,是现在企业中有用专利数目最多的类型;;;从有用授权率来看 ,,发明授权的有用授权率最高 ,,有用授权率为45.24% ,,远高于其他专利类型。。。。。。

图表 4:上海市专精特新“小巨人”企业四大类型专利情形

AG8亚洲国际游戏集团_首页官网

从软件著作权情形来看 ,,上海市共有338家专精特新“小巨人”企业拥有软件著作权。。。。。。其中 ,,拥有软件著作权数目在10件以下的“小巨人”企业最多 ,,共有146家 ,,占比高达43.20%;;;其次 ,,软件著作权数目在10-30件区间的企业有09家 ,,占比为32.25%。。。。。。

图表 5:上海专精特新“小巨人”企业软件著作权漫衍情形

AG8亚洲国际游戏集团_首页官网

4、上海市专精特新“小巨人”企业融资情形

从最近一年(2021年10月1日-2022年10月12日)的时间周期来看 ,,上海市专精特新企业共爆发融资事务55起 ,,涉及专精特新企业49家。。。。。。从融资的情形来看 ,,既包括已有上市公司的定向增发融资 ,,也有企业早期的危害投资。。。。。。

1)企业获得融资涉及的细分行业

上海市获得融资的专精特新“小巨人”企业主要集中在其他、集成电路、其他工业等领域。。。。。。其中 ,,其他行业有11家专精特新“小巨人”企业获得融资 ,,占企业总量的22.45%;;;集成电路行业融资企业数目是8家 ,,占比16.33% ,,其余行业的融资企业数目占比偏低 ,,均缺乏15%。。。。。。

图表 6:近一年上海市获得融资的专精特新“小巨人”企业行业漫衍

AG8亚洲国际游戏集团_首页官网

2)融资种类剖析

从融资轮次来看 ,,上海市专精特新“小巨人”企业近一年的融资以IPO、战略投资、C轮、新三板定增为主。。。。。。从数据可以看到 ,,近一年IPO、战略投资爆发的融资案例数目划分是9起和8起 ,,数目较多。。。。。。其次 ,,是C轮融资和新三板定增融资;;;除此之外 ,,其他轮次的融资事务相对较少。。。。。。

图表7:上海市专精特新“小巨人”企业融资轮次结构

AG8亚洲国际游戏集团_首页官网

03、重点关注区域建议

商业银行要紧跟上海市及各区的经济生长水平、营业生长情形等 ,,连系专精特新企业的特点 ,,推出更细化的区域性专精特新贷款产品 ,,知足专精特新企业多元化的融资需求。。。。。。同时 ,,凭证上海市重点生长专精特新企业知识产权的特点 ,,起劲推出知识产权类贷款产品 ,,推出适合上海市专精特新企业的知识产权系列金融效劳计划。。。。。。

别的 ,,凭证近一年上海市专精特新企业的融资情形 ,,商业银行可推出“专精特新”企业资源市场融资专属效劳 ,,提供投贷联动、私募股权融资、债权融资相助模式、IPO融资等金融效劳 ,,知足专精特新企业全周期的生长资金需求。。。。。。

以上内容来自AG8亚洲国际游戏集团专精特新政策库 ,,如想相识更多详细内容或定制专属研究报告 ,,请随时联系咨询。。。。。。

Online consultation

在线咨询

咨询热线

010-67280121
【网站地图】【sitemap】