首页 > AG8亚洲国际游戏集团熟悉 >> AG8亚洲国际游戏集团熟悉 >> 行业热门专题剖析——专精特新行业
文章泉源:AG8亚洲国际游戏集团咨询整理 作者:AG8亚洲国际游戏集团咨询整理 阅读量:962 宣布时间:2023-03-05
“专精特新”是指“专业化、细腻化、特色化、新颖化”。。。。。。“专”是指使用专项的手艺或工艺通过专业化生产制造专业性强的产品;;“精”是指通详尽腻化治理,,,,,,凭证细腻高效的治理制度和流程生产的优异产品;;“特”是指用奇异工艺、手艺、配方或质料研制生产的,,,,,,有地区特点或奇异功效的产品;;“新”是指通过自主立异、科技效果转化等方法研制生产的,,,,,,具有自主知识产权的高新手艺产品。。。。。。而专精特新企业则是指具有这些特征的中小企业。。。。。。
专精特新行业生长预期优异,,,,,,预计未来“专精特新”企业,,,,,,从金融角度获得市场的规模;嵩嚼丛酱,,,,,,本钱将一直降低;;从政府角度,,,,,,不管是政府的贴息政策角度,,,,,,照旧国家金融系统的铺开角度,,,,,,将进一步支持中小企业生长;;从各省市的妄想来看,,,,,,专精特新和小巨人企业将会形成大主流,,,,,,更多中小企业会自动融入全球立异生长系统。。。。。。
那么,,,,,,2022年我国专精特新企业总体生长状态怎样呢????31省市政策宣布情形怎样????AG8亚洲国际游戏集团带您走进专精特新行业。。。。。。
01、行业生长概述
“专精特新”中小企业,,,,,,兼具专业化、细腻化、特色化、新颖化的显着特征,,,,,,是所在行业领域的“单打冠军”“配套专家”,,,,,,已成为我国优质中小企业的代名词。。。。。。
(一)国家支持层面
从国家支持层面看,,,,,,早在2011年工信部就提出“专精特新”这一看法,,,,,,10年间国家陆续出台了一系列帮助政策。。。。。。尤其是2021年以来,,,,,,这一看法在国家主要文件和聚会中频仍泛起,,,,,,部委重金支持奖补,,,,,,高层聚会麋集安排,,,,,,“专精特新”中小企业培育生长已上升到亘古未有的高度。。。。。。特殊是2021年7月30日,,,,,,习近平总书记主持召开中央政治局聚会,,,,,,明确提出生长“专精特新”中小企业,,,,,,进一步释放国家层面的强烈支持信号。。。。。。2021年7月,,,,,,工信部宣布第三批专精特新“小巨人”企业名单,,,,,,2930家企业上榜。。。。。。阻止现在,,,,,,国家“小巨人”企业已抵达4762家,,,,,,省级“专精特新”中小企业抵达4万多家。。。。。。
(二)地区漫衍层面
从地区漫衍看,,,,,,主要集中在东部地区,,,,,,与天下制造业企业区域漫衍纪律基本一致。。。。。。在天下排名前十位的。。。。。。ㄊ小⑶┲,,,,,,东部地区占有7席,,,,,,并包办前6位,,,,,,浙江以470家位居第一,,,,,,广东以429家位居第一,,,,,,山东以362家位居第三。。。。。。第三批专精特新“小巨人”企业在东、中、西部辨别有1773家、746家、411家,,,,,,占比划分为61%、25%、14%。。。。。。
(三)行业漫衍层面
从行业漫衍看,,,,,,泛起出“6789”的特点:
6:超六成属于工业“四基”领域(焦点基础零部件、元器件,,,,,,要害基础质料,,,,,,先进基础工艺,,,,,,工业手艺基。。。。。。;
7:超七成深耕行业10年以上;;
8:超八成寓所在省份细分市场首位;;
9:超九成集中在制造业领域。。。。。。制造业排在前5位的是机械装备、化工、生物医药、电子和电气装备,,,,,,约占70%。。。。。。
02、行业政策概述
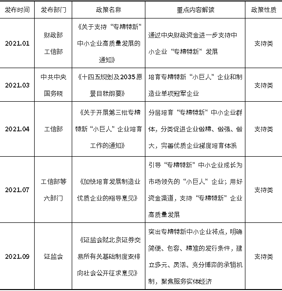
专精特新,,,,,,即“专业化、细腻化、特色化和新颖化”。。。。。。“专精特新”看法于2011年7月由工信部首次提出,,,,,,随后在《“十二五”中小企业妄想》中也提出将“专精特新”作为中小企业转型升级的主要途径;;2018年尾,,,,,,工信部开展了首批“专精特新”小巨人企业培育事情;;2021年7月末,,,,,,中央政治局聚会首次提出生长“专精特新”中小企业;;2021年9月,,,,,,北京生意所宣布设立,,,,,,其焦点是为“专精特新”中小企业效劳。。。。。。
图表1:中国专精特新重点政策历程表
以后,,,,,,政府部分一直出台政策支持中小企业走专精特新生长蹊径;;“十三五”以来,,,,,,专精特新的政策热度提升、支持力度加大。。。。。。
图表2:阻止2022年国家层面有关专精特新的政策重点内容解读
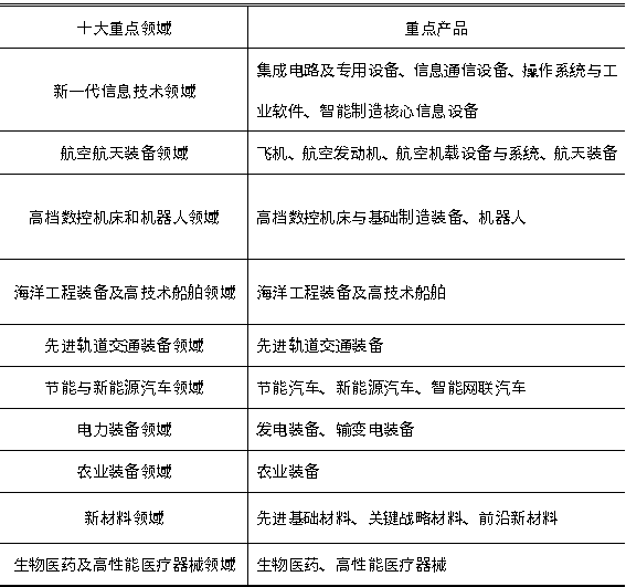
03、行业生长重点
凭证《工业“四基”生长目录(2016年版)》,,,,,,专精特新生长偏向围绕《中国制造2025》十大重点领域,,,,,,并着力突破工业“四基”生长瓶颈。。。。。。(“四基”:焦点基础零部件(元器件)、要害基础质料、先进基础工艺和工业手艺基础)
图表3 专精特新生长重点解读
04、行业保存的问题
目今我国专精特新生长中保存的问题如下:
1、培育帮助文件空缺,,,,,,保存帮助政策洼地
从2013年国家出台增进“专精特新”生长的指导意见后,,,,,,深圳、天津、厦门、上海市等天下多市地均出台培育政策,,,,,,从一次性奖励、双创大赛对接等多个方面,,,,,,帮助“专精特新”企业生长,,,,,,而部分市现在官方文件仅仅停留在看法表述上,,,,,,并未出台具有可操作性的培育帮助政策,,,,,,这也直接制约了我国“专精特新”企业生长。。。。。。
2、国家级认定企业空缺,,,,,,与部分市经济体量不匹配
经由多年的培育帮助,,,,,,2021年4月,,,,,,工信部宣布的第三批国家级专精特新“小巨人”企业名单共2930家。。。。。。首先,,,,,,以广东省为例,,,,,,广东省429家,,,,,,其中,,,,,,东莞数目为79家,,,,,,与东莞市超万家规上企业数目并不匹配。。。。。。其次,,,,,,浙江省专精特新数目为470家,,,,,,其中台州占有210家,,,,,,这与台州市的经济体量并不匹配;;最后,,,,,,江苏省专精特新数目285家,,,,,,;;连云港只有10家,,,,,,这对连云港的经济体量而言,,,,,,专精特新企业的数目还相差甚远。。。。。。
3、培育主体定位不清,,,,,,专精特新后备梯队家底不清
以广东省为例,,,,,,目今东莞市省级专精特新企业数目为94家,,,,,,可是广东省也并未出台专门面向专精特新企业的培育政策,,,,,,这批企业主要市凭证省高生长企业认定治理步伐筛选及认定,,,,,,和国家专精特新“小巨人”企业认定在门槛、条件、帮助偏向等均非完全对应,,,,,,这既导致东莞市的专精特新企业一直无法获得国家的认定,,,,,,也导致东莞市培育主体定位偏向保存漂移,,,,,,专精特新企业“小巨人”企业或后备企业梯队(比照国家认定条件尚存一至两个条件不达标)不清。。。。。。
05、远景与挑战
专精特新行业各省市有哪些针对性政策????生长目的划分是什么????其中行业保存的问题又该怎样应对息争决呢????AG8亚洲国际游戏集团宣布的《行业热门专题剖析报告——专精特新行业》全都告诉你!