首页  >  行业资讯 >> 绿色环保 >> 污水处置惩罚行业规模重大 未来将向智慧化转型

污水处置惩罚行业规模重大 未来将向智慧化转型

文章泉源:AG8亚洲国际游戏集团咨询整理 作者:AG8亚洲国际游戏集团咨询整理 阅读量:648 宣布时间:2023-02-19

一、概述

污水处置惩罚业是情形;;;;;ひ档淖庸ひ,,,其与土壤污染防治、大气污染治理、固废及危废治理等合为情形;;;;;ひ档淖钪饕谌。。。。污水处置惩罚行业作为环保工业的主要组成部分,,,主要包括生涯污水处置惩罚和工业废水处置惩罚两个子行业。。。。

二、行业生长配景剖析

1、我国水资源欠缺

凭证AG8亚洲国际游戏集团咨询研究,,,虽然我国江河湖海众多,,,但可饮用水资源较少。。。。凭证国际常用水紧缺指标标准,,,人均年水资源量少于1700立方米为水主要警戒线,,,少于1000立方米为缺水警戒线。。。。凭证国家统计局数据显示,,,2021年,,,我国人均水资源为2090.10立方米,,,略高于水主要警戒线。。。。

2、我国水资源污染情形严重

现在,,,我国水源地污染状态一连严重。。。。凭证生态情形部数据,,,在天下地表水监测的3632个国考断面1中,,,I-III类水质断面(点位)占84.9%;;;;;Ⅳ-Ⅴ类占比14%;;;;;劣Ⅴ类占1.2%,,,主要污问鼎标为化学需氧量、总磷和高锰酸盐指数。。。。

在长江、黄河、珠江、松花江、淮河、海河、辽河七大流域和浙闽片河流、西北诸河主要江河2检测的3117个国考断面中,,,I-III类水质断面占87.0%,,,Ⅳ-Ⅴ类占比12%,,,劣Ⅴ类占0.9%。。。。在开展水质检测的210个主要湖泊(水库)中,,,I-III类湖泊(水库)占72.9%,,,Ⅳ-Ⅴ类占比21.9%,,,劣Ⅴ类占5.2%。。。。

2021年我国七大流域和西南、西北诸河及浙闽片河流水质种别比例

 AG8亚洲国际游戏集团_首页官网

3、我国污水排放量一连上升

近年来,,,随着我国城镇化历程一直加速,,,使得都会生齿急剧膨胀,,,市政及工业废水的排放量一连走高,,,天下污水处置惩罚市场将坚持稳固增添态势。。。。凭证数据,,,2021年我国都会年污水排放量抵达625.08亿立方米,,,2011-2021年复合增添率为4.47%。。。。

三、生长现状

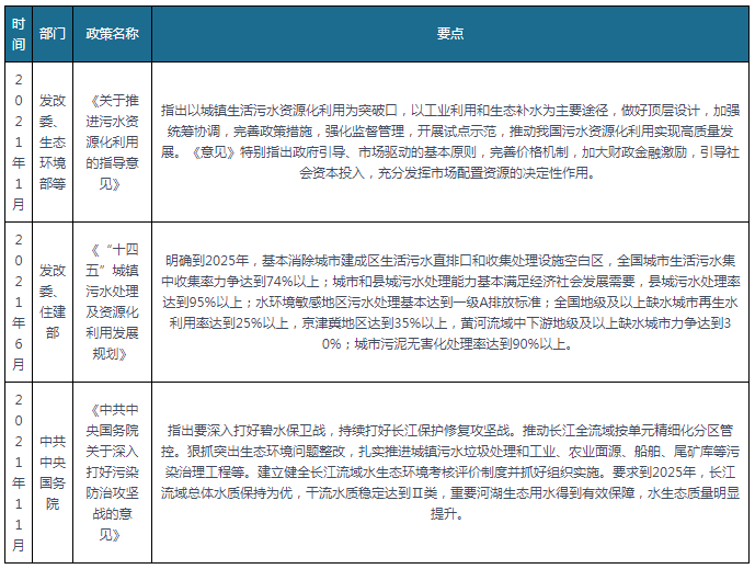
1、国家政策鼎力大举支持污水处置惩罚行业生长

随着我国经济生长模式逐步转向高质量生长,,,国家对情形;;;;;ぶ厥铀揭恢奔由,,,推动经济社会可一连生长。。。。

AG8亚洲国际游戏集团_首页官网

2、污水处置惩罚能力一直提升,,,污水处置惩罚行业规模一连扩大

由于海内污水排放量一连增添及国家一直加大关于污水处置惩罚基础设施的投入,,,我国污水处置惩罚厂数目迅速增添,,,都会污水处置惩罚能力及污水处置惩罚率也获得极大提高。。。。凭证数据显示,,,阻止2021年底,,,我国都会共建成87.23万公里的污水排水管道、建成2827座污水处置惩罚厂,,,年污水处置惩罚能力为20,767万立方米/日,,,都会污水处置惩罚能力及污水处置惩罚率抵达97.92%。。。。

四、生长趋势

1、第三方治理模式一直推广

2002年建设部宣布《关于加速市政公用行业市场化历程的意见》以来,,,有关部分在一直增进市政公用行业的市场化历程,,,吸引民间资源进入,,,推动情形公用设施治理向自力核算、自主谋划的企业化模式转变,,,实验投资、建设、运营和羁系脱离,,,形成权责明确、制约有用、治理专业的市场化运行机制。。。。通过第三方治理模式的引入,,,有助于节约污水处置惩罚本钱、提高污水处置惩罚的质量、提高城镇污水处置惩罚率与再使用率。。。。同时,,,第三方治理也有利于相关情形执法部分举行羁系,,,落实主体责任。。。。

2、行业向智慧化转型

污水处置惩罚行业作为国家新兴战略工业之一,,,在行业羁系的增强、人工本钱的大幅度上升和企业自身盈利模式固化等多重因素的影响下,,,污水处置惩罚厂建设、运营、治理等各个环节的生长获得重视,,,污水处置惩罚自动化、信息互联化及智能工业化手艺的生长也迫在眉睫。。。。随着大数据手艺、物联网手艺和人工智能的生长,,,污水处置惩罚行业正走向生产智能化、工艺装备化、装备集成化、监测数据化和治理信息化的智慧化生长蹊径。。。。

3、污水资源化趋势加速

再生水主要是指污水经进一步处置惩罚后抵达一定的水质标准,,,可在一定规模内重复使用的非饮用水。。。。2021年1月,,,国家生长刷新委、科技部、财务部等十部分派合宣布《关于推进污水资源化使用的指导意见》,,,对周全推进污水资源化使用举行了安排,,,将再生水纳入水资源统一开发治理,,,推动水资源优化设置。。。。要建设使用者付费制度,,,铺开再生水政府定价,,,由再生水供应企业和用户凭证优质优价的原则自主协商定价。。。。关于提供公共生态情形效劳功效的河湖湿地生态补水、景观情形用水使用再生水的,,,勉励接纳政府购置效劳的方法推动污水资源化使用。。。。

4、行业集中度一直提高

2014年国务院印发的《关于推行情形污染第三方治理的意见》要求地方政府接纳特许谋划权的模式,,,勉励突破以项目为单位的疏散运营模式,,,接纳打包捆绑方法引入第三方企业举行整体式设计、模浚??榛ㄉ琛⒁惶寤擞,,,这将镌汰行业内加入公司的数目,,,提高市场集中度。。。。同时,,,由于国家对污水处置惩罚的质量标准一直提高,,,污水处置惩罚行业的手艺壁垒也将一直提高,,,这将镌汰掉一大批手艺能力有限的企业,,,进一步提高行业集中度。。。。

Online consultation

在线咨询

咨询热线

010-67280121
【网站地图】【sitemap】