首页  >  行业资讯 >> 能源电力 >> 广东正式印发新型储能加入电力市场生意实验计划

广东正式印发新型储能加入电力市场生意实验计划

文章泉源:AG8亚洲国际游戏集团咨询整理 作者:AG8亚洲国际游戏集团咨询整理 阅读量:562 宣布时间:2023-04-08

3月31日, ,广东省能源局、国家能源局南方羁系局印发了《广东省新型储能加入电力市场生意实验计划》的通知。。。。。。文件明确了源、网、荷各侧储能加入电力市场的方法、准入条件等各项划定:
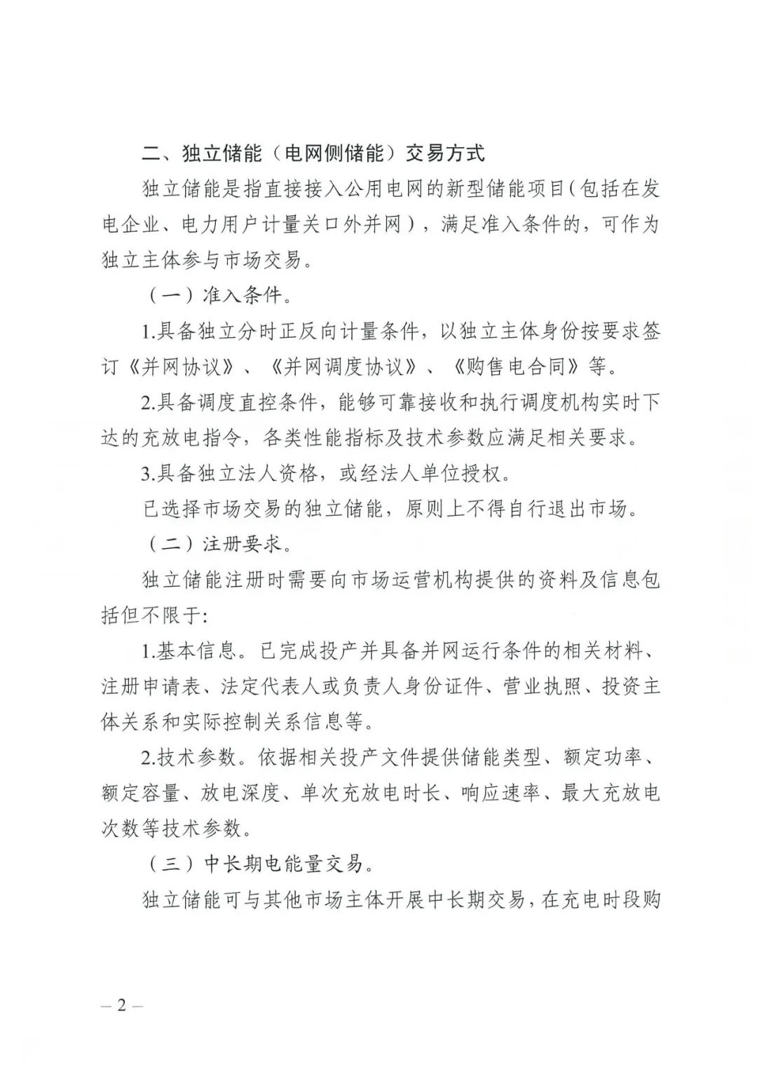
《计划》中划定, ,自力储能可与其他市场主体开展中恒久生意, ,在充电时段购置电量, ,在放电时段出售电量。。。。。。自力储能是指直接接入公用电网的新型储能项目(包括在发电企业、电力用户计量关口外并网), ,知足准入条件的, ,可作为自力主体加入市场生意。。。。。。
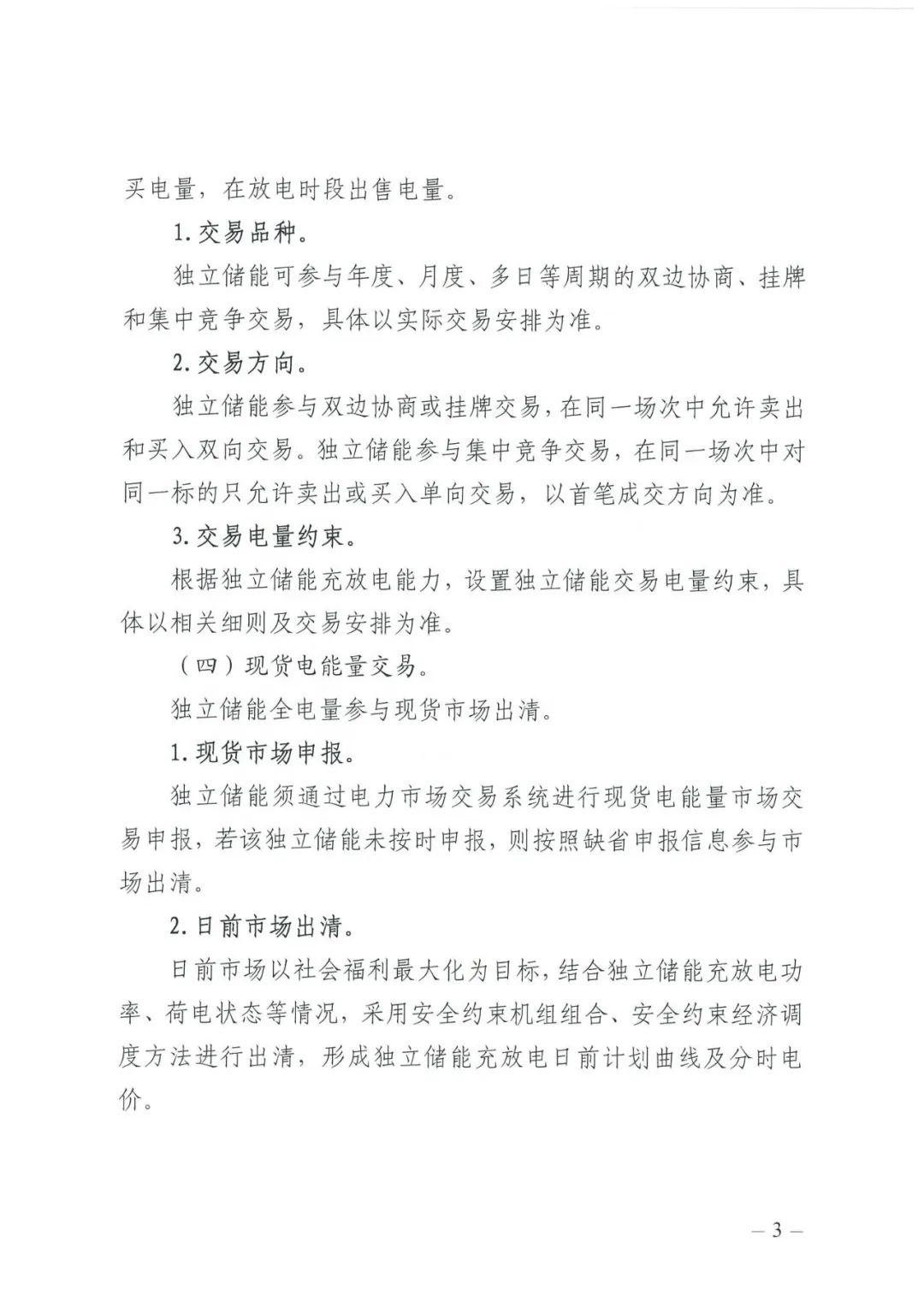
《计划》中划定, ,自力储能还可加入现货电能量生意, ,以自力储能全电量加入现货市场出清, ,通过现货市场申报、日前市场出清、实时市场出清三种方法实现生意。。。。。。现货市场充放电价钱均接纳所在节点的分时电价。。。。。。
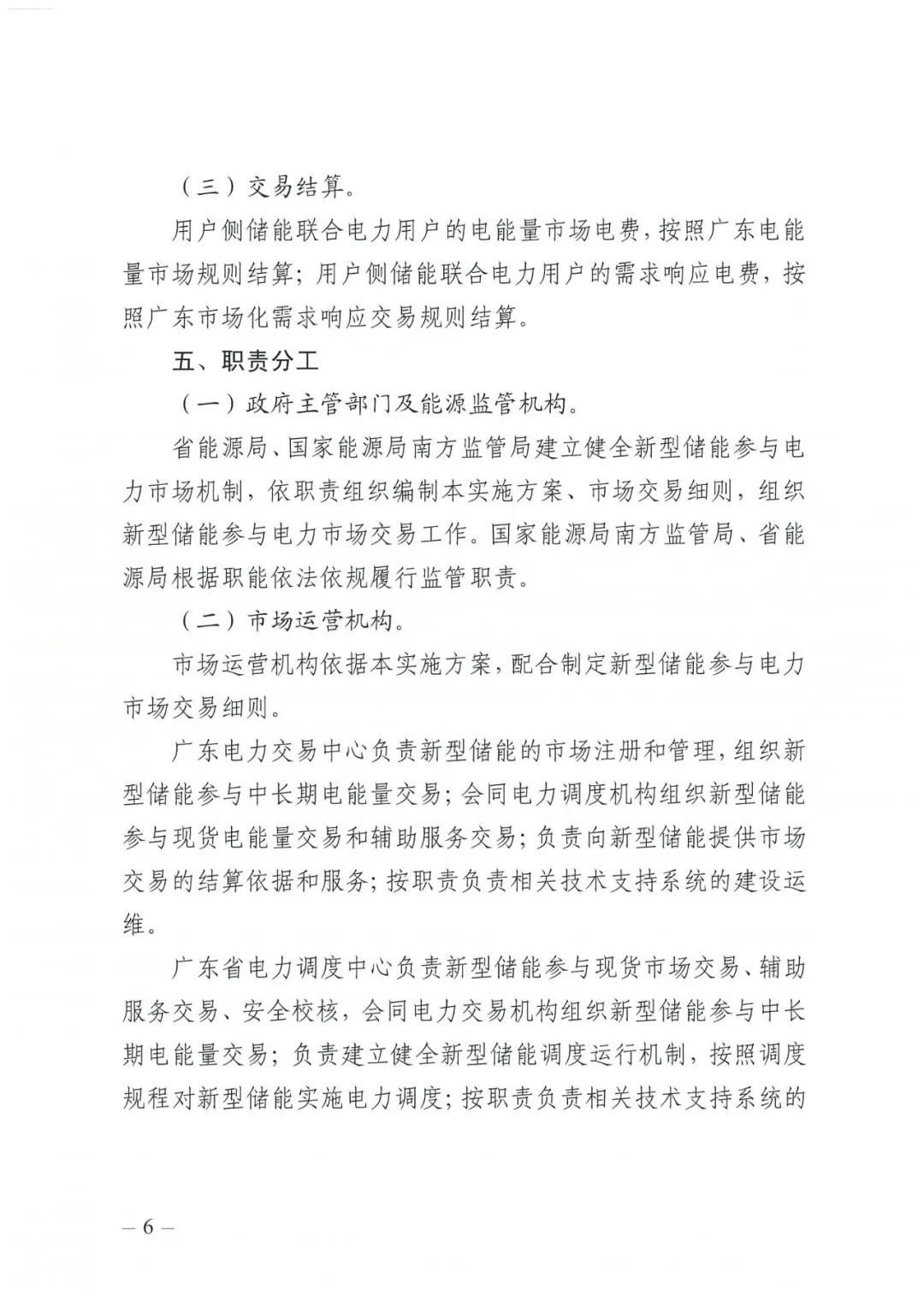
不但云云, ,《计划》中划定了自力储能可加入电力辅助效劳生意, ,划定凭证南方区域辅助效劳生意规则相关划定, ,报量报价加入区域调频、跨省备用等辅助效劳市场生意。。。。。。
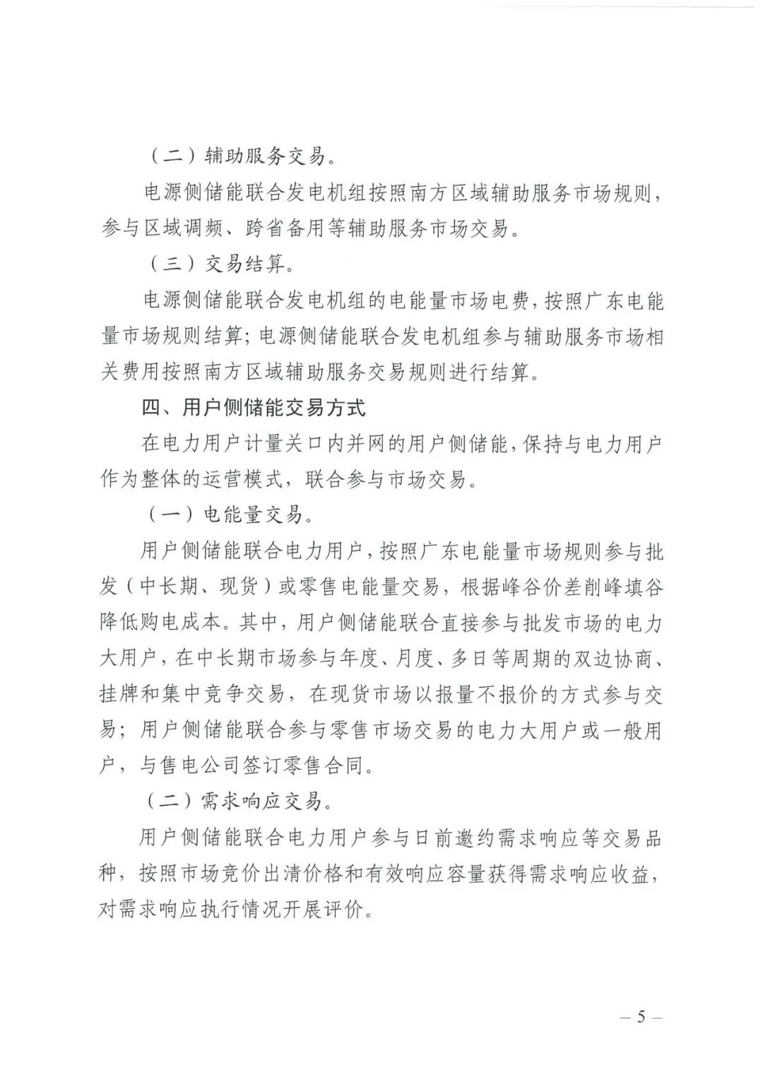
其中包括, ,用户侧储能联合电力用户, ,凭证峰谷价差削峰填谷降低购电本钱。。。。。。其中, ,用户侧储能联合直接加入批发市场的电力大用户, ,在中恒久市场加入年度、月度、多日等周期的双边协商、挂牌和集中竞争生意, ,在现货市场以报量不报价的方法加入生意;用户侧储能联合加入零售市场生意的电力大用户或一样平常用户, ,与售电公司签署零售条约。。。。。。
而在需求侧响应方面, ,《计划》则要求用户侧储能联合电力用户加入日前邀约需求响应等生意品种, ,凭证市场竞价出清价钱和有用响应容量获得需求响应收益, ,对需求响应执行情況开展评价。。。。。。

原文通知如下:

AG8亚洲国际游戏集团_首页官网AG8亚洲国际游戏集团_首页官网AG8亚洲国际游戏集团_首页官网AG8亚洲国际游戏集团_首页官网AG8亚洲国际游戏集团_首页官网AG8亚洲国际游戏集团_首页官网AG8亚洲国际游戏集团_首页官网AG8亚洲国际游戏集团_首页官网AG8亚洲国际游戏集团_首页官网AG8亚洲国际游戏集团_首页官网

Online consultation

在线咨询

咨询热线

010-67280121
【网站地图】【sitemap】